
新海南客戶端、南海網、南國都市報9月30日消息(記者蘇靚)國慶將至,海口街頭喜氣洋洋,市區主要街道已掛上鮮艷的五星紅旗。鮮花扮靚椰城,節日氛圍越來越濃郁。海口推出多項文藝演出,為市民游客送上文娛大餐。同時,各景區、免稅店也推出優惠活動,吸引市民游客打卡、購物。
紅色主題文藝演出集中上演
國慶假期,市民、游客走進騎樓老街可觀看國慶“表白祖國”主題歌會、“滾燙的心”愛國主題搖滾專場等演出。同時,“英雄在我們心中”瓊崖革命主題人物美術作品展也在騎樓老街舉行。

海口騎樓老街。海口旅文局供圖
“向祖國獻禮”——海口市慶祝國慶節大型群眾舞蹈展演活動、“人民的新時代”海口市2021年國慶節群眾文藝晚會于9月29日在萬綠園舉行。文藝節目與濱海大道上的國慶主題燈光秀相呼應,營造出濃厚的節日氛圍。9月30日,“贊歌如海”慶國慶群眾文化晚會在海口外灘開演。
海口市 “人民的江山”弦樂大合唱音樂會將于10月6日在海口灣演藝中心上演。除此之外,“童心品經典”名著改編童話劇《孫悟空三打白骨精》、中國兒藝家庭音樂劇《皮皮長襪子》、中國兒藝《青蛙王子》、中國兒藝《小飛俠彼得·潘》將在海口灣演藝中心與小朋友們見面。此外,以年輕人自信、個性、新潮、張揚的“節憶VS街藝”小型展演活動將在海口外灘為市民游客送上精彩的表演。

海南熱帶野生動植物園。海口旅文局供圖
多樣親水活動吸引游客體驗
國慶假期期間,海口市國家帆船基地公共碼頭舉辦“2021國慶大眾帆船公益體驗活動”,讓市民游客免費體驗龍骨帆船,揚帆出海,與大海零距離接觸。同時,“2021年中國槳板俱樂部聯賽分站賽暨全國U系列賽分站賽”也將在海口國家帆船帆板訓練基地舉辦,漿板教練員專業助陣,讓市民游客體驗漿板運動的樂趣。
10月1日至3日, “2021海口歡樂海岸沙灘活動”將在西秀海灘上舉辦,市民游客可到場參與體育趣味小游戲和沙灘徒步活動。
景區優惠、免稅店打折吸引客流
觀瀾湖電影公社國慶7天樂,每天七大主題享不停。國慶七天,每天10:01分,電影公社向陽花廣場將舉行升旗儀式。五公祠在國慶期間,每晚準時上演大型唐宮宴舞表演。海口鐘樓憑借優越地理位置,將上演燈光秀,以最直接的方式向市民游客展現海口的魅力。 2021第二屆“海南溫泉文化旅游節暨全民健康季”在海口觀瀾湖火山溫泉谷啟動,市民可打卡網紅溫泉谷、拍攝主題Vlog參與各類活動。

海口觀瀾湖馮小剛電影公社。海口旅文局供圖
國慶期間,在海口這個免稅購物天堂,海控全球精品海口免稅城、深免海口觀瀾湖免稅城、cdf海口日月廣場免稅店、cdf海口美蘭機場免稅店等4家免稅購物網點推出各類優惠活動,部分化妝品、酒水低至6折。其中,深免海口觀瀾湖免稅城推出購物滿500減130;酒水6-8折、品牌贈禮。海控全球精品免稅城在9月29日啟動“抖in海控全球精品之夜”活動。

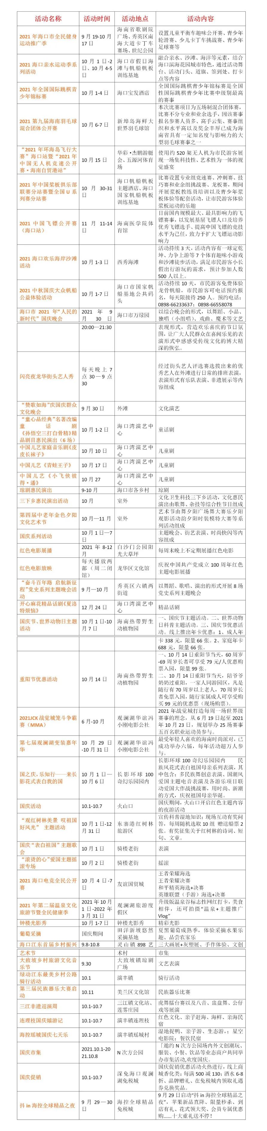
海口國慶假期活動一覽表。海口旅文局供圖
海南南海網傳媒股份有限公司 版權所有 1999-2020 地址:海南省海口市金盤路30號新聞大廈9樓
電話:(86)0898-66810806 傳真:0898-66810545
違法和不良信息舉報電話:966123 違法和不良信息舉報郵箱:nhwwljb@163.com
互聯網新聞信息服務許可證:4612006002 信息網絡傳播視聽節目許可證:2108281
互聯網出版許可證:瓊字001號 增值電信業務經營許可證:瓊B2-2008008
廣告經營許可證:460000100120 瓊公網監備號:46010602000273號
本網法律顧問:海南東方國信律師事務所 李君律師
南海網備案號 瓊ICP備09005000號